五险公司和个人缴费比例,一个单位可以开两个社保户吗

社会保险费单位和个人各自承担的比例
具体可向当地人社、医保、税务部门了解。以湖南为例:
一、社会保险缴费基准值
依据湖南省人社厅《关于2021年度企业职工基本养老保险缴费基数和待遇计发基准值确定前缴费和待遇计发等有关问题的通告》,因2020年度全省全口径从业人员平均工资尚未公布,湖南省企业职工基本养老保险缴费基准值暂按5438元执行,最低缴费基数为3263元(5438元×60%),最高缴费基数为16314元(5438元×300%)。
二、社会保险缴费费率
(一)职工基本养老保险缴费费率
执行标准:单位16%、个人8%。
依据根据国务院、人社部及《湖南省降低社会保险费率实施方案》(湘政办发〔2019〕19号),从2019年5月1日起,将城镇职工基本养老保险(包括企业和机关事业单位,下同)单位缴费比例降至16%。原已经审批备案实施费率过渡试点的企业,单位费率低于16%的,仍按费率过渡试点政策执行;单位费率高于16%的,一律降至16%。从2022年起,所有企业一律按16%的单位费率执行。个人仍按8%执行。
(二)失业保险缴费费率
执行标准:单位0.7%、个人0.3%
依据国务院、人社部及《湖南省降低社会保险费率实施方案》(湘政办发〔2019〕19号),阶段性降低失业保险费率政策于2019年4月30日到期后再延期1年,即从2019年5月1日起至2020年4月30日,全省失业保险总费率按1%执行(其中单位费率0.7%,个人费率0.3%)。
(三)工伤保险缴费费率
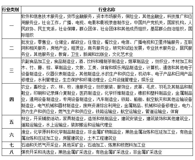
执行标准:分一至八类行业确定为0.6%、0.9%、1.2%、1.4%、1.7%、2.1%、2.4%、2.6%。由单位缴纳,个人不缴纳。工程建设项目按项目参保的,按工程合同总造价的1.8‰缴纳。
依据国务院、人社部及《湖南省降低社会保险费率实施方案》(湘政办发〔2019〕19号),阶段性降低工伤保险费率政策于2019年4月30日到期后再延期1年,即从2019年5月1日起至2020年4月30日,工伤保险基金累计结余可支付月数在18至23个月的统筹地区,可以现行费率为基础下调20%,累计结余可支付月数在24个月以上的统筹地区,可以现行费率为基础下调50%。如长沙市《关于调整工伤保险费率的通知》规定,在市区内一致八类行业按0.5%、0.7%、1.0%、1.2%、1.5%、2.%、2.4%、2.5%。
依据人社部、财政部《关于调整工伤保险费率政策的通知》(人社部发(2015)71号),一至八类行业区分为:
工伤保险行业风险分类表
(四)职工基本医疗保险缴费费率
执行标准:单位8%(7%)、个人2%
根据国家及湖南医疗保障局《关于降低省本级城镇职工基本医疗保险单位缴费费率的通知》
为支持企业复工复产,减轻参保单位缴费负担,降低城镇职工基本医疗保险单位缴费费率。从2020年9月1日起,将省本级城镇职工基本医疗保险单位缴费费率由8%降低为7%。除省本级以外的其他市州,需结合当地社保政策。如《长沙市职工基本医疗保险管理办法》规定,用人单位按全部职工工资总额的8%缴纳,职工个人按本人月工资的2%缴纳。
(五)生育保险缴费费率
执行标准:单位0.7%
依据《湖南省城镇职工生育保险办法》规定,生育保险费率控制在职工工资总额0.7%的范围内,具体缴费费率由统筹地区人民政府确定后报上一级人民政府批准。根据湖南省医保局《关于全面推进生育保险和职工基本医疗保险合并实施的意见》规定,自2019年9月1日,生育保险基金并入职工基本医疗保险基金,统一征缴,按生育保险和医疗保险的缴费比例之和确定用人单位新的职工基本医疗保险费率(单位0.7%+8%、个人2%)。
具体缴费政策可向当地人社部门、医保部门、税务部门咨询。




